Le vélo, de sa fabrication à son usage,
laisse sa trace dans le numérique.

Le projet

La génèse vient d’une décision du gouvernement, de marquer d’un code “d’immatriculation” chaque vélo vendu à partir du 1er janvier 2021, et de tenir un registre avec la description de ces derniers ainsi que les coordonnées des propriétaires.

Pour que cela soit possible, l’Etat sollicite les professionnels (fabricants et vélocistes) afin qu’ils inscrivent les données exactes du vélo dans ce registre. Les cyclistes, eux, devront s’assurer que ces dernières sont toujours à jour et si non, déclarer tout changement (vol, vente, destruction).

On parle donc ici de deux plateformes différentes, celle pour les vélocistes et celle pour les cyclistes.

Détails

Mission : Améliorer les plateformes pour les vélocistes et les cyclistes.

  • Rôle : Product Designer & Proxy Product Owner
  • Période : De septembre 2020 à aujourd’hui
  • Entreprise : Ocode
  • Outils design : Illustrator, Sketch, Adobe XD, Figma
  • Autres : Jira, Whimsical, Notion

La plateforme pour les vélocistes

Le contexte

Dans l’urgence de la problématique légale, une plateforme a été faite pour permettre aux vélocistes d’enregistrer dans le registre national les nouveaux propriétaires de vélos, et leur nouvelle acquisition.

La problématique UX

Les vélocistes n’enregistrent pas (tous) les vélos, ou font des erreurs qu’ils ne peuvent pas résoudre par eux-mêmes ensuite car la plateforme n’est pas intuitive et a beaucoup de bugs.

Interface initiale

maquette initiale de la plateforme store pour vélocistes

Le brief

Faire un état des lieux des bugs, des retours utilisateurs et de leurs comportements pour proposer une toute nouvelle plateforme. Dans la mesure du possible, celle-ci doit être disponible pour les vélocistes dans un délai de 6 à 8 semaines.

“C’est pas clair, plusieurs fois j’ai cru avoir enregistré un vélo, alors qu’en fait, je ne suis pas allée au bout. Et finalement, j’ai tout perdu.”

“La page d’accueil ne sert à rien, elle ne répète que le menu sur le côté.”

“À chaque fois que je dois aller sur la plateforme, je me trompe de bouton et je perds un temps fou”

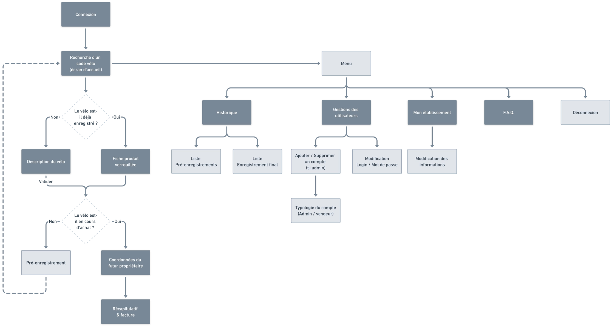
Navigation imaginée

navigation du site

La plateforme finale

Désormais la recherche d’un vélo se fait dès la page d’accueil. C’est la principale fonctionnalité de la plateforme puisqu’elle permet soit, d’enregistrer un nouveau vélo, soit de retrouver un vélo déjà enregistré. Elle doit donc être mise en avant et accessible sans perdre de temps.
Le menu a été repensé pour être clair et intuitif, permettant également d’organiser au mieux le contenu de la plateforme.

Une harmonisation sur les couleurs a aussi été revue, afin d’envoyer des messages clairs aux utilisateurs et ne pas les perdre dans un flux d’informations non pertinentes.

Enfin, le parcours d’enregistrement du vélo a été revisité pour être plus efficace. Le vélociste va d’abord décrire le vélo puis inscrire son propriétaire. Il peut ainsi pré-enregistrer la description de vélo sur son temps libre et aller plus vite lors d’une vente.

Les évolutions au fur et à mesure

Évidemment, la plateforme va évoluer au fur et à mesure des années. De nouvelles fonctionnalités sont ajoutées, et des améliorations du parcours utilisateur et du wording sont faites en permanence.

Interface finale

La plateforme pour les cyclistes

Le contexte

Rares sont les propriétaires de vélos, au courant de la réforme qui arrive et donc, il est compliqué d’anticiper les usages, quelques semaines avant sa mise en oeuvre. Les postulats avant cette dernière étaient donc les suivants :

  • les utilisateurs devront pouvoir se pré-enregistrer en magasin rapidement ;
  • ils vont utiliser leurs téléphones pour gérer leur vélo ;
  • comme le code du vélo est un élément important, il servira d’identifiant.

Six mois après le lancement de la première plateforme, les retours utilisateurs montrent que les postulats sont incorrects. Il faut donc une plateforme répondant réellement à leurs besoins, au-delà de la démarche administrative réglementaire.

Navigation initiale

Navigation initiale de la plateforme

Les problématiques UX

La première version est synonyme de frustrations et d’agacement, auxquels il faut mettre fin, en revoyant notamment la notion de compte utilisateur ainsi que le parcours mobile first / desktop.

Les problématiques UI

La charte doit être améliorée pour donner envie à l’utilisateur d’utiliser l’interface et avoir une sensation de prise en main facile.

Le brief

En se nourrissant de retours utilisateurs, définir la nouvelle expérience pour ne plus les perdre et ne pas ajouter de stress lors des démarches. La plateforme doit également avoir une valeur ajoutée pour l’utilisateur. La partie réglementaire doit passer inaperçue au milieu de fonctionnalités, pour qu’elle soit respectée et acceptée.

En magasin, les utilisateurs sont concentrés sur l’achat de leur vélo, mais pas le cadre réglementaire de celui-ci. Cette étape est faite chez eux, sur ordinateur. Le parcours mobile first n’est donc pas essentiel, alors qu’il est nécessaire sur desktop.

“Je viens d’acheter 2 vélos pour mes enfants, et vous me dites que je dois retenir les 2 codes d’immatriculation pour qu’un jour, en cas de vol, je m’en rappelle et que je me connecte 2 fois pour les signaler. Et que ça ne servira que si la police les retrouve ? J’ai autre chose à faire.”

“Je regarderai quand je serai chez moi.”

Interface initiale mobile first

Image 1 Image 2 Image 3 Image 4

La plateforme finale

Les utilisateurs sont désormais invités à se créer un compte, dans lequel ils pourront gérer tous leurs vélos au même endroit. Ils ont accès à des “fiches vélos” complètes, qui peuvent ainsi être utilisées comme un carnet de suivi.
Le code d’immatriculation est un élément différenciant, mais il est possible de personnaliser le nom d’un vélo, pour mieux le retrouver (par exemple : Vélo de Sarah, Vélo de Martin, ou Vélo de course, Vélo de ville, ...).
Il est désormais possible d’ajouter des photos, factures d’entretien, et autres notes pertinentes pour le propriétaire. Ainsi, la déclaration de vol ou de vente ne devient plus une contrainte, mais une opportunité d’assurer un meilleur suivi de ses vélos.

La refonte également graphique a permis un meilleur accueil de la plateforme, avec un sentiment de sujet “plus sérieux” pour les utilisateurs, et une utilisation plus intuitive, donc plus rapide et moins stressante.

Les apprentissages entre les deux versions

Aucune communication de cette réforme n’a été faite auprès du grand public, de ce fait, leur comportement pour acheter un vélo ne changera pas en magasin. En l’absence de cette communication, la réforme est superflue.
Ce qui est intéressant, c’est que la première version a été déployée en très peu de temps afin de répondre à la demande de l’État et non des utilisateurs. Les postulats étaient donc faux. Néanmoins, ce sont ces derniers qui ont permis d’analyser sur le terrain ce que les utilisateurs veulent ou non, et de refaire rapidement la nouvelle plateforme adéquate.

Ainsi, avec une bonne communication en interne et une capacité à délivrer vite, il est possible de rebondir rapidement sur les produits qui n’ont pas le temps d’être beta-testés, pour x raisons.

Interface finale

Pour en savoir plus sur mon implication dans ces projets,
ce sera un plaisir d’en discuter autour d’un café ou d’un thé ! 🫖

Découvrir d’autres projets réalisés -